01²úÆ·¸ÅÊö
CA-IF1028-Q1ÊÇÒ»¿î¼¯³Éµçѹµ÷½âÆ÷µÄÍâµØ»¥ÁªÍøÂ磨LIN£© ÊÕ·¢Æ÷£¬LINÊÇÖ§³ÖÆû³µ³µÔØÍøÂçµÄµÍËÙͨÓÃÒì²½ÊÕ·¢Æ÷£¨UART£©Í¨Ñ¶ÐÒé¡£CA-IF1028-Q1ͨ¹ýTXDÒý½Å¿ØÖÆLIN×ÜÏßµÄ״̬£¬Ê¹Æä¾ß±¸½ÏºÃµÄѹ°ÚÂʺͲ¨ÐÎÕûÐΣ¬ÒÔïÔ̵ç´Å·øÉ䣨EME£©£¬²¢Í¨¹ýRXDÊä³öÒý½Å±¨¸æ×ÜÏßµÄ״̬¡£
CA-IF1028-Q1ͨ¹ý¿íÊäÈëµçѹ¹æÄ£À´Ö§³Ö12VÓ¦Ó㬱ðµÄ»¹Ö§³ÖµÍ¹¦ºÄ˯Ãßģʽ¡£¸ÃÆ÷¼þÖ§³Öͨ¹ý´ÓLINºÍENÒý½Å½ÐÐѵĹ¦Ð§¡£
CA-IF1028-Q1¼¯³ÉÁ˵ÍѹÎÈѹÆ÷£¨LDO£©£¬Ìṩ5V»ò3.3VµçѹÊä³ö£¬¹©µçµçÁ÷¸ß´ï100mA£¨SOIC8£©ºÍ125 mA£¨DFN8£©£¬ÒÔ¸øÆäËûÆ÷¼þ¹©µç¡£
02²úÆ·ÌØÕ÷
? ÇкÏÃæÏòÆû³µÓ¦ÓõÄAEC-Q100±ê×¼£¨ÈÏÖ¤ÖУ©
? ÇÐºÏ LIN2.0¡¢LIN2.1¡¢LIN2.2¡¢LIN2.2A ºÍ ISO 17987-4:2016(12V) µçÆøÎïÀí²ã£¨EPL£©±ê×¼
? ÇкÏÃæÏò³µÁ¾Ó¦ÓõÄSAE J2602-1 LIN ÍøÂç±ê×¼ºÍÃæÏò³µÁ¾Ó¦ÓõÄSAE J2602-2 LIN ÍøÂç±ê×¼ÇкÏÐÔ²âÊÔ
? Ö§³Ö12VÓ¦ÓÃ
? ¿íÊÂÇéÊäÈëµçѹ¹æÄ££º
- VBAT¹æÄ£Îª5.5VÖÁ28V
? LIN´«ÊäÊý¾ÝËÙÂʸߴï20kbps
? ÊÂÇéģʽ£º
- Õý³£Ä£Ê½
- µÍ¹¦ºÄ´ý»úģʽ£¨µä·¶Öµ£º25¦ÌA£©
- µÍ¹¦ºÄ˯Ãßģʽ£¨µä·¶Öµ£º16¦ÌA£©
? Ö§³ÖµÍ¹¦ºÄģʽ½ÐÐÑ£º
- ͨ¹ýLIN×ÜÏßʵÏÖÔ¶³Ì½ÐÐÑ
- ͨ¹ýENÒý½ÅʵÏÖÖ±½Ó½ÐÐÑ
? ¼¯³É30k¦¸ LINÉÏÀµç×è
? ÔÚLIN×ÜÏߺÍRXDÊä³öʵÏÖÉϵç/¶ÏµçÎÞ×ÌÈÅÔËÐÐ
? ±£»¤¹¦Ð§£º¡À42V LIN×ÜÏßÈÝ´í¡¢42V¸ºÔØÍ»½µÖ§³Ö¡¢IEC ESD±£»¤¡¢VBATÊäÈë¶ËÉϵÄǷѹ±£»¤¡¢TXDÏÔÐÔ״̬³¬Ê±¡¢Èȹضϡ¢ÏµÍ³¼¶Î´¹©µç½Úµã»ò½ÓµØ¶Ï¿ªÊ§Ð§·À»¤
? VCC¹Ü½Å¶ÔÍâÌṩ5V»ò3.3VÊä³öµçѹ£¬¿ÉÌṩ100mA£¬125mA¹©µçÄÜÁ¦
? ½áιæÄ££º-40¡ãC ÖÁ 150¡ãC
? ¿ÉÌṩ SOIC8 ·â×°ºÍÎÞÒýÏß DFN8·â×°


03µä·¶Ó¦ÓÃ
? ³µÉíµç×Ó×°ÖúÍÕÕÃ÷
? ÐÅÏ¢ÓéÀÖϵͳºÍÒDZí×é
? »ìÏý¶¯Á¦µç¶¯Æû³µºÍ¶¯Á¦×ܳÉϵͳ
? ±»¶¯Çå¾²
? µçÆ÷
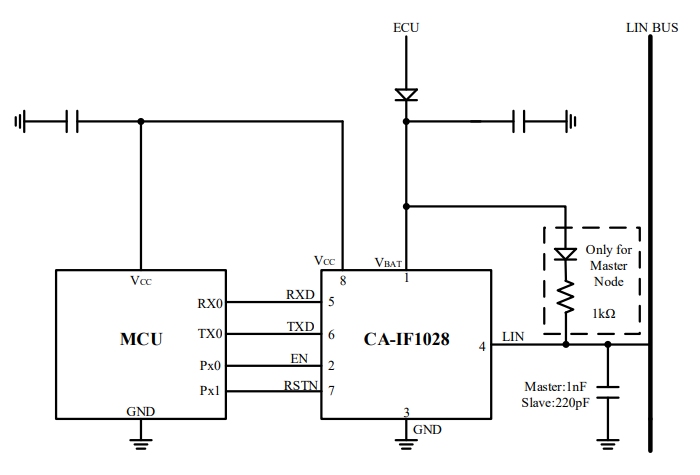
04Ó¦Óÿòͼ

