¡¾ÐÂÆ·Ðû²¼¡¿Ê¥°î΢µç×ÓÍÆ³ö 16 λµÍ¹¦ºÄ³µ¹æ ADC SGM58031Q_¹«Ë¾ÐÂÎÅ_ÐÂÎÅÖÐÐÄ_ÑÇÓιú¼Ê

ÑÇÓιú¼Ê

È«ÇòODM¡¢OEMºÍEMSÌṩ×îרҵ¡¢×î¿É¿¿ºÍ×îÖÜÈ«µÄµç×ÓÔªÆ÷¼þÅäÌ×·þÎñ£¡
×ÉѯÈÈÏߣº 0755-26605389
  • Ê× Ò³
  • ¹ØÓÚÑÇÓιú¼Ê
    ÑÇÓιú¼Ê¼ò½é ÆóÒµÎÄ»¯ ÆóÒµÀíÄî
  • ²úÆ·ÖÐÐÄ
    ΢¿ØÖÆÆ÷ ·Å´óÆ÷ ½Ó¿ÚºÍ¸ôÀë µçÔ´ÖÎÀí MOSFET IGBT/IPM ¹âµçÆ÷¼þ SIC ±£»¤Æ÷¼þ ͨѶÄ£¿é
  • Ó¦ÓÃÁìÓò
  • ÐÂÎÅÖÐÐÄ
    ¹«Ë¾ÐÂÎÅ ÐÐÒµ¶¯Ì¬ ²úƷ֪ʶ
  • ÁªÏµÑÇÓιú¼Ê
    ÁªÏµÑÇÓιú¼Ê ÏÂÔØÖÐÐÄ È˲ÅÕÐÆ¸
  • EN

ÐÂÎÅÖÐÐÄ

¹«Ë¾ÐÂÎÅ ÐÐÒµ¶¯Ì¬ ²úƷ֪ʶ

¡¾ÐÂÆ·Ðû²¼¡¿Ê¥°î΢µç×ÓÍÆ³ö 16 λµÍ¹¦ºÄ³µ¹æ ADC SGM58031Q

×÷ÕߣºÊ×´´ÈË      ʱ¼ä£º2023-07-13 11:24:52

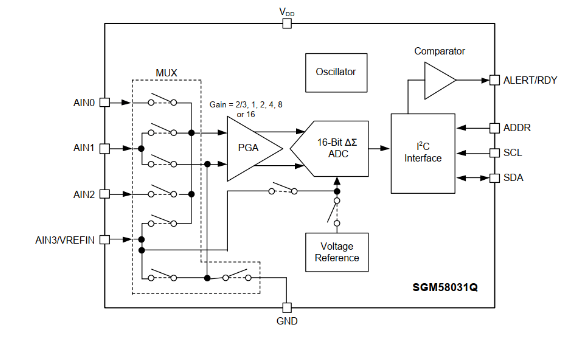
SGM58031Q ÊÇÒ»¿îµÍ¹¦ºÄ£¬16 룬¸ß¾«¶È£¬¦¤-¦² ADC£¬¿ÉÖ§³Ö 3V ÖÁ 5.5V ÊÂÇéµçѹ¡£SGM58031QÄÚ²¿°üÀ¨Ò»¸öƬÉϲο¼ºÍÕñµ´Æ÷¡£Æ÷¼þÖ§³Ö I2C ¼æÈݽӿÚ£¬¿ÉÒÔÑ¡ÔñËĸö I2C ´ÓµØµã¡£SGM58031Q Â˲¨Æ÷µÄÊý¾ÝËÙÂÊ×î¸ß¿É´ï 960SPS¡£Æ÷¼þ¾ßÓÐÆ¬ÉÏ PGA£¬¿ÉÌṩµÍÖÁ ¡À256mV µÄÊäÈëµçѹ¹æÄ£¡£SGM58031Q ÊäÈ븴ÓÃÆ÷Ö§³Ö 4 ·µ¥¶ËÊäÈë»ò 2 ·²î·ÖÊäÈëÉèÖá£

SGM58031Q ÒÑͨ¹ý AEC-Q100 ÈÏÖ¤£¬ÊÊÓÃÓÚÆû³µÓ¦Óá£


1

ͼ 1 SGM58031Q ¹¦Ð§¿òͼ




¹ØÓÚÊ¥°î΢

SG Micro Corp


Ê¥°î΢µç×Ó£¨±±¾©£©¹É·ÝÓÐÏÞ¹«Ë¾£¨¹ÉƱ´úÂë 300661£©×¨×¢ÓÚ¸ßÐÔÄÜ¡¢¸ßÆ·ÖÊÄ£Ä⼯³Éµç·µÄÑз¢ºÍÏúÊÛ¡£²úÆ·ÁýÕÖÐźÅÁ´ºÍµçÔ´ÖÎÀíÁ½´óÁìÓò£¬ÓµÓÐ 30 ´óÀà 4300 Óà¿î¿É¹©ÏúÊÛÐͺÅ£¬ËùÓÐ×ÔÖ÷Ñз¢£¬ÆÕ±éÓ¦ÓÃÓÚ¹¤Òµ¿ØÖÆ¡¢Æû³µµç×Ó¡¢Í¨Ñ¶×°±¸¡¢ÏûºÄÀàµç×ÓºÍÒ½ÁÆÒÇÆ÷µÈÁìÓò£¬ÒÔ¼°ÎïÁªÍø¡¢ÐÂÄÜÔ´ºÍÈ˹¤ÖÇÄܵÈÐÂÐËÊг¡¡£





ÉÏһƪ£º ¡¾ÐÂÆ·Ðû²¼¡¿´¨ÍÁ΢µç×ÓCA-IF1028-Q1 ¼¯³Éµçѹµ÷½âÆ÷µÄLINÊÕ·¢Æ÷ ÏÂһƪ£º¡¾ÐÂÆ·Ðû²¼¡¿´¨ÍÁ΢µç×ÓCA-IS3115X 1.5W È«¼¯³É¸ôÀë DC-DC ת»»Æ÷

ÍøÕ¾µØÍ¼